【金環智庫】鋼結構計算公式(鋼結構計算用表)
為保證承重結構的承載能力和防止在一定條件下出現脆性破壞,應根據結構的重要性、荷載特征、結構形式、應力狀态、連接方法、鋼材厚度和工作環境等因素綜合考慮,選用合适的鋼材牌号和材性。
承重結構的鋼材宜采用Q235鋼、Q345鋼、Q390鋼和Q420鋼,其質量應分别符合現行國家标準《碳素結構鋼》GB/T 700和《低合金高強度結構鋼》GB/T 1591的規定。當采用其他牌号的鋼材時,尚應符合相應有關标準的規定和要求。對Q235鋼宜選用鎮靜鋼或半鎮靜鋼。
承重結構的鋼材應具有抗拉強度、伸長率、屈服強度和硫、磷含量的合格保證,對焊接結構尚應具有碳含量的合格保證。
焊接承重結構以及重要的非焊接承重結構的鋼材還應具有冷彎試驗的合格保證。
對于需要驗算疲勞的焊接結構的鋼材,應具有常溫沖擊韌性的合格保證。當結構工作溫度等于或低于0℃但高于-20℃時,Q235鋼和Q345鋼應具有0℃C沖擊韌性的合格保證;對Q390鋼和Q420鋼應具有-20℃沖擊韌性的合格保證。當結構工作溫度等于或低于-20℃時,對Q235鋼和Q345鋼應具有-20℃沖擊韌性的合格保證;對Q390鋼和Q420鋼應具有-40℃沖擊韌性的合格保證點這免費下載施工技術資料。
對于需要驗算疲勞的非焊接結構的鋼材亦應具有常溫沖擊韌性的合格保證,當結構工作溫度等于或低于-20℃時,對Q235鋼和Q345鋼應具有0℃沖擊韌性的合格保證;對Q390鋼和Q420鋼應具有-20℃沖擊韌性的合格保證。
當焊接承重結構為防止鋼材的層狀撕裂而采用Z向鋼時,其材質應符合現行國家标準《厚度方向性能鋼闆》GB/T 5313的規定。
鋼材的強度設計值(材料強度的标準值除以抗力分項系數),應根據鋼材厚度或直徑按表1采用。鋼鑄件的強度設計值應按表2采用。連接的強度設計值應按表3~5采用。
鋼材的強度設計值(N/mm2) 表1

注:表中厚度系指計算點的鋼材厚度,對軸心受力構件系指截面中較厚闆件的厚度。
鋼鑄件的強度設計值(N/mm2) 表2

焊縫的強度設計值(N/mm2) 表3

注:1.自動焊和半自動焊所采用的焊絲和焊劑,應保證其熔敷金屬的力學性能不低于現行國家标準《碳素鋼埋弧焊用焊劑》GB/T 5293和《低合金鋼埋弧焊用焊劑》GB/T 12470中相關的規定;
2.焊縫質量等級應符合現行國家标準《鋼結構工程施工質量驗收規範》GB 50205的規定。其中厚度小于8mm鋼材的對接焊縫,不宜用超聲波探傷确定焊縫質量等級;
3.對接焊縫抗彎受壓區強度設計值取fcw,抗彎受拉區強度設計值取ftw。
螺栓連接的強度設計值(N/mm2) 表4

注:1.A級螺栓用于d≤24mm和l≤10d或l≤150mm(按較小值)的螺栓;B級螺栓用于d>24mm或l>10d或l>150mm(按較小值)的螺栓。d為公稱直徑,l為螺杆公稱長度;
2.A、B級螺栓孔的精度和孔壁表面粗糙度,C級螺栓孔的允許偏差和孔壁表面粗糙度,均應符合現行國家标準《鋼結構工程施工質量驗收規範》GB 50205的要求。
鉚釘連接的強度設計值(N/mm2) 表5

注:1.屬于下列情況者為I類孔:
1)在裝配好的構件上按設計孔徑鑽成的孔;
2)在單個零件和構件上按設計孔徑分别用鑽模鑽成的孔;
3)在單個零件上先鑽成或沖成較小的孔徑,然後在裝配好的構件上再擴鑽至設計孔徑的孔。
2.在單個零件上一次沖成或不用鑽模鑽成設計孔徑的孔屬于II類孔。
計算下列情況的結構構件或連接時,上述強度設計值應乘以相應的折減系數:
1.單面連接的單角鋼
1)按軸心受力計算強度和連接0.85;
2)按軸心受壓計算穩定性
等邊角鋼0.6+0.0015δ,但不大于1.0:
短邊相連的不等邊角鋼0.5+0.0025δ,但不大于1.0;
長邊相連的不等邊角鋼0.70;
幾為長細比,對中間無連接的單角鋼壓杆,應按最小回轉半徑計算,當δ<20時,取δ=20;
2.無墊闆的單面施焊對接焊縫0.85;
3.施工條件較差的高空安裝焊縫和鉚釘連接0.90;
4.沉頭和半沉頭鉚釘連接0.80。
注:當幾種情況同時存在時,其折減系數應連乘。
鋼材和鋼鑄件的物理性能指标 表6

吊車梁、樓蓋梁、屋蓋梁、工作平台梁以及牆架構件的撓度不宜超過表7所列的容許值。
受彎構件撓度允許值 表7

注:1.l為受彎構件的跨度(對懸臂梁和伸臂梁為懸伸長度的2倍)。
2.[νT]為全部荷載标準值産生的撓度(如有起拱應減去拱度)允許值;
[νQ]為可變荷載标準值産生的撓度允許值。點這免費下載施工技術資料
框架結構的水平位移允許值:在風荷載标準值作用下框架柱頂水平位移和層間相對位移不宜超過下列數值。
1.無橋式吊車的單層框架的柱頂位移H/150
2.有橋式吊車的單層框架的柱頂位移H/400
3.多層框架的柱頂位移H/500
4.多層框架的層間相對位移h/400
H為自基礎頂面至柱頂的總高度;h為層高。
注:1.對室内裝修要求較高的民用建築多層框架結構,層間相對位移宜适當減小。無牆壁的多層框架結構,層間相對位移可适當放寬。
2.對輕型框架結構的柱頂水平位移和層間位移均可适當放寬。
桁架弦杆和單系腹杆的計算長度l0 表8

注:1.l為構件的幾何長度(節點中心間距離);l1為桁架弦杆側向支承點之間的距離。2.斜平面系指與桁架平面斜交的平面,适用于構件截面兩主軸均不在桁架平面内的單角鋼腹杆和雙角鋼十字形截面腹杆。
3.無節點闆的腹杆計算長度在任意平面内均取其等于幾何長度(鋼管結構除外)。
受拉構件的允許長細比 表9

注:1.承受靜力荷載的結構中,可僅計算受拉構件在豎向平面内的長細比。
2.在直接或間接承受動力荷載的結構中,單角鋼受拉構件長細比的計算方法與表10注2相同。
3.中、重級工作制吊車桁架下弦杆的長細比不宜超過200。
4.在設有夾鉗或剛性料耙等硬鈎吊車的廠房中,支撐(表中第2項除外)的長細比不宜超過300。
5.受拉構件在永久荷載與風荷載組合作用下受壓時,其長細比不宜超過250。
6.跨度等于或大于60m的桁架,其受拉弦杆和腹杆的長細比不宜超過300(承受靜力荷載或間接承受動力荷載)或250(直接承受動力荷載)。
受壓構件的允許長細比 表10

注:1.桁架(包括空間桁架)的受壓腹杆,當其内力等于或小于承載能力的50%時,允許長細比值可取為200。
2.計算單角鋼受壓構件的長細比時,應采用角鋼的最小回轉半徑,但在計算交叉杆件平面外的長細比時,可采用與角鋼肢邊平行軸的回轉半徑。
3.跨度等于或大于60m的桁架,其受壓弦杆和端壓杆的允許長細比值宜取為100,其他受壓腹杆可取為150(承受靜力荷載或間接承受動力荷載)或120(直接承受動力荷載)。
單層廠房階形柱計算長度的折減系數 表11

注:有橫梁的露天結構(如落錘車間等),其折減系數可采用0.9。
摩擦型高強度螺栓中摩擦面抗滑移系數見表12。一個高強度螺栓的預拉力見表13。
摩擦面的抗滑移系數μ 表12

一個高強度螺栓的預拉力P(kN) 表13


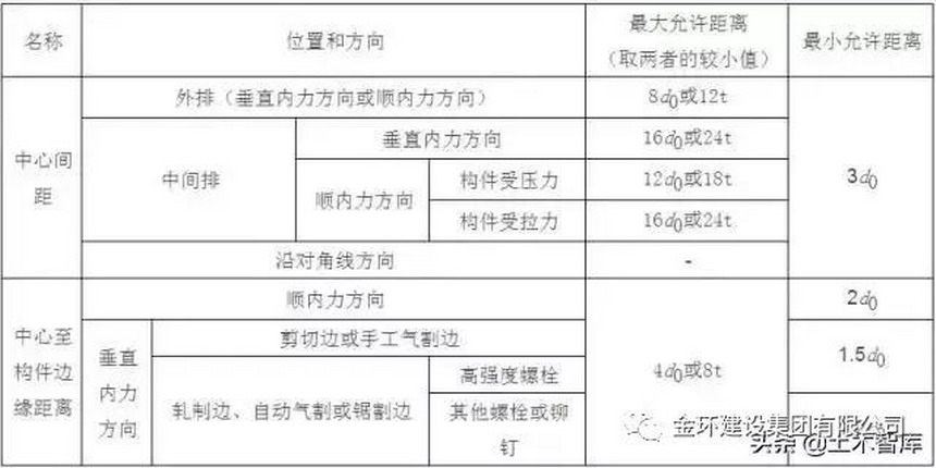
注:1.d0為螺栓或鉚釘的孔徑,t為外層較薄闆件的厚度。
2.鋼闆邊緣與剛性構件(如角鋼、槽鋼等)相連的螺栓或鉚釘的最大間距,可按中間排的數值采用。




